"A child said, 'What is the grass?'"1
Reflections on the Big History of the Poaceae2

Jonathan Markley

 

     The following is a history of the world written from the point of view of the dominant species. It is a non-human perspective. Many aspects of the story will sound familiar and only the race and tribe names will seem strange.3 In a sense it is a story comparable to the rise and spread of bipedal hominids including a long and slow process of the radiation of species and corresponding extinction of less advanced members of the order.4 Different subspecies succeeded in inhabiting different parts of the world according to their physical and social limitations. At different stages there were various competing sunspecies (we have no idea how many), until at the end just a few of the best adapted were left, gradually whittling down the numbers (in the case of the hominids) until just Neanderthals and homo sapiens were left. The eventual extinction of the other rivals and sole dominance of homo sapiens is perhaps the only significant point of divergence with the story below. In this alternative (but still authentic) version of global history the final stage never happened, and two main branches survived into the modern day. This story covers a time period from about 90mya (million years ago) to the present, but humans are only mentioned incidentally (in the role of a useful domestic animal). Yet this is a true story and one that is arguably more representative of the development of the world than traditional anthropocentric world histories.

     In narrating this history, none of the names have been invented, but most of the scientific names have been shortened. Somehow it seems that reducing the names until they sound like strange human tribes, or perhaps alien species in a 1960s science-fiction B-Movie, makes it easier to consider the "main caste" of this story as real actors, and not some inanimate objects. In this sense I must acknowledge that some of my ideological underpinnings come from a youth spent reading more sci-fi than school books. I claim this as a virtue and not a sin, as it is of tremendous assistance in approaching Big History. The chief difference between Big History and previous attempts to write universal histories (from Sima Qian to Ibn Khaldun, Marx, Toynbee, etc) is the acknowledgement that humans are not the center of the story. In this sense, a background in science-fiction is probably more helpful than traditional historical training, because it helps the scholar step away from the anthropocentric arrogance that dominates our puny view of the universe. An infant knows that it is the center of the universe, but as a child grows up it must come to realize that everything does not revolve around him/her. Other people and things matter and are very often of more importance. The world did not begin the moment the child was born. In this analogy, the human race (hopefully) is approaching its third birthday. It is time for humanity to grow up and realize that everything does not happen because of us.

     Another aim of Big History is to break down the traditional (and false) barriers between disciplines. "History" is not a distinct subject from "Science" or "Geography" or "Anthropology" etc. They are all part of the same story. For the teacher of World History it is both wise and good to encourage students to bring knowledge from other subjects into the history classroom. This is "education" in the true sense of the word. If History does have value as an independent subject area, then it is perhaps in the way it focuses on helping students understand different points of view. Others are shaped by different backgrounds and points of view, and the ability to help students mature beyond "good guys" and "bad guys" is probably (at least in my view) World History's most important social function. This goal does not have to be limited to within our single species.

     This is not the first time such a project has been attempted. Budiansky moved in this direction with his work, The Covenant of the Wild,5 when he reversed the traditional narrative of animal domestication and asked the question, "why did animals choose to be domesticated?" More recently Russell Genet, who as Director of the Orion Observatory is used to thinking in terms beyond a single planet, has pushed the boundaries still further with his provocative work Humanity, the Chimpanzees who would be Ants.6 Genet argues that humans achieved their current success by mimicking the kind of social complexity that ants mastered much earlier. Even today ants and humans are roughly equal in the battle to dominate the Earth, with each side making up about 10% of the planet's total animal biomass.7 In this sense, Genet is merely following a path already well worn by science-fiction. H.G. Wells, who also published works on world history, penned the short story Empire of the Ants in 19058 in which one of his characters described a species of ant as "competitors for sovereignty of the globe"9 and worried about when they would "discover" Europe. Fredric Brown's 1949 sci-fi story, "Come and Go Mad", involved a character having nightmares about how the world is being run by three great factions, the reds, the whites, and the blacks, and he eventually learns (at the cost of his sanity) that it is in fact the ants who are in charge, and humans are just "an accident, a parasite, a pawn."10

     The present study attempts to go one step further and to expand the study of dominant species to include the entire biosphere, considering not merely the fauna but also the flora. Organisms that live by the process of photosynthesis have been present on the planet for billions of years, and arguably play a greater role than any other form of life. Nor are they inanimate or lacking in any ability to interact with other species. Plants respond to stimuli: acacia trees form a large part of the diet of giraffes, and various defensive responses have long been noted, from increased thorn length to increased tannin and prussic acid levels.11 Plants form beneficial relationships: ant colonies form symbiotic relationships with various different plants. The plants provide host environments and food, and in return the ants help defend them against herbivores.12 Plants communicate: they transmit warnings in response to being fed upon, and other plants in the vicinity which have not been attacked respond with defensive measures.13 Plants have a sense of self identity: sagebrush (like various other plants) responds when its neighbors are being attacked, but it is capable of distinguishing between warnings from its offspring, (genetically identical plants grown from its own clippings), and warnings from other plants, and it responds differently to the cues depending on the source.14 The point is that not only the fauna, but also the flora, are "actors" in the biosphere.

     This article focuses on the grasses, and presents an argument that they are the fundamental "player" in the development of the world in the last few tens of millions of years, and that humanity's role has merely been incidental to this. I do not believe the argument has ever been presented in this form, but the importance of grass has been long recognized. In 1998 Retallack presented the idea that grasslands were a biological force in their own right,15 and went even further three years later when he argued that grasslands were the cause of long term climatic change, involving increased cooling and instability, rather than being the result.16 In the preface to Grass Evolution and Domestication, Chapman, the editor, concludes without elaboration, "the reader can make his or her own judgment as to whether humankind inhabits the earth as host to, or guest of, the grass family."17

*          *          *

     The dominant race on the Earth comes from an order which we shall call the "Poacs".18 In terms of evolutionary history, they are a young species. Mammals and reptiles both roamed the Earth for many millions of years before the first Poacs emerged. For a long time it was believed that the age of the dinosaurs had come and gone before their arrival on the Earth, but in 2005 it was shown that some primitive form of Poac was present, but probably not common, at that time.19 It would take millions more years before they would start to take over even a portion of the planet.

     There are still missing links in the evolutionary history of the Poacs. Even an original ancestor species has been impossible to identify. It seems that the Poacs originated on the forest fringes, and some rare types appear to be remnants of early evolutionary branching.20 The fate of the different tribes was in many ways dictated by whether they chose to move out into the open country, exposed to the sun, or to remain in the shade of the forest. Fortunately genetic studies enable us to reconstruct something of the history of the species, and to work out which of the less evolved branches are more or less closely related to today's world-dominating masters.

     The first Poacs who ventured out from under the trees were rather primitive, but they managed to succeed in this strange new world. We do not know why they left the trees. It may have been related to climate change which reduced the size of the forests, or a simple move to exploit new resources in the face of greater competition among the trees. These first adventurers are now extinct, and we know little of them. There are a few fossil records, but there are many more missing links. These primitive types were not as good at exploiting the environment as the forms that would evolve later, but they succeeded in spreading throughout a large portion of the world.

     At some point millions of years after the first appearance of the Poacs, a major division occurred within the species, and the two branches that emerged would go on to dominate the world. These two great lineages (clades) were the Beps and the Paccads.21 Evolving out of the ancient Bep and Paccad ancestors came more advanced species who rose to increasingly important positions within the ecosystem, and in many cases the new forms either drove their primitive ancestors to extinction, or at best they isolated them in remote and less desirable areas of the world. Such is the harsh reality of Darwinian competition. Despite the clear advances, the new types were still not masters of the environment, and many other types of plants and animals were more dominant. They were not only struggling against other species, there were still several types that had evolved within the same family who competed against each other. Mastery of the world was not yet decided.

     Among the Beps, one subfamily (the Bambusoids) seems to have decided to return to the trees, in a parallel to the way some mammals returned to the oceans. Another branch (the Ehrharts) became aquatic specialists. The third major subfamily (the Pooids) was particularly successful, and today nearly a third of all Poacs come from this branch. They claimed as their own the temperature regions of the world, but proved less able to compete with the Paccads in warmer climes.

     In the tropics, the Paccads dominated. A large part of the reason for this seems to be that some early members of the Paccads succeeded in developing a new method of harnessing the sun's power. This represented a major new evolutionary advance not only within the Poacs but across the biosphere. After billions of years of life on this planet, the Paccads came up with something new.22 With this advantage, they gradually started to take over great stretches of the open land in the tropics and subtropics. Nevertheless, even 10mya, few would have guessed that any member(s) of the Poac order would rise to dominate the planet.

     Around eight million years ago, the Paccads started to take over. In a startlingly short time (just two to three million years at most) they utterly transformed large sections of the Americas, Africa and Eurasia. The reason for this is unclear, but it is probably related to climate changes and CO2 levels.23 However, fortuitous changes in the environment are not enough to explain their rise to power. Scientists still puzzle over the question of why the Paccads dominate in areas that rainfall, soil and temperature patterns indicate ought to be forest covered. It seems that instead of being merely the product of the "absence of forest" the Paccads actively suppress tree cover.24

     Archaeological records reveal that the Paccads increased in number and in dominance, they did it simultaneously around the world, and they did it very rapidly. As long ago as 30mya they had already started to have a significant effect on all the organisms that lived around them.25 Species that could succeed in developing some form of symbiotic relationship with these Poacs would thrive and grow in number.26 Bone samples from many species reveal that across the spectrum, animals were becoming entirely dependent on the Paccads for their food,27 and in turn they served the Paccads by keeping their competitors at bay, providing nutrients, and assisting them to spread still further. Species that did not develop a working relation with them would dwindle, even to the point of extinction.28

     The evolutionary development of many animals and birds was now diverted to serve the needs of the Poacs, and flora and fauna alike were changed forever. Just as the primitive Poacs had once emerged from the trees, other species were now forced to learn to live without the protective shelter of the forest. One form of primate that came out of the trees began a long slow process of learning to live in the land of the Paccads.29 These primates were in the process of major changes in both physical form to allow comfortable walking on two legs, (something that has even been linked to the development of the emotion "love"30) and its social organization was moving away from the patterns of other primates.34 It has been suggested that it was their relationship with the Paccads that allowed some of these early hominins to succeed in this new open environment.32 Initially the primitive creatures were little more than parasites, primarily living off plants and the occasional grazing animal, but millions of years in the Paccad controlled environment would eventually transform them into something of real use to various members of the Poac family. While the details can be argued over, it is no exaggeration to say that the transformations that occurred in these primates were heavily influenced by the Paccads, and also with other animals that had evolved because of them.

     The symbiotic relationship with the more useful animals enabled the Paccads and other Poacs to spread beyond their previous zones of habitation. Grazing animals kept their competitors at bay, and they deposited large amounts of manure on the soil, constantly refreshing fertility levels. Nevertheless, ecological factors still imposed major restrictions on where the Poacs could thrive. This all started to change about 12,000 years ago, when various specialists within both the Paccads and Beps achieved what we may term "true domestication."33 This version of animal domestication moved well beyond the previous symbiosis that had been achieved millions of years earlier, and just as the world had dramatically and suddenly changed under the Paccad influence about 6mya, it happened again within an even more remarkably short space of time in isolated parts of the world.

     The early transition of the homo sapiens from free creatures to indentured servants is believed to have been largely unintentional on their part. A period of plenty led to certain groups settling down in one place because they were able to find sufficient resources. This enabled a rapid expansion in their population, but after just a few generations like this they lost the skill-set to survive in the old way. Worse still, the nomadic existence required a lot more land, and neighboring populations had also expanded. They were trapped, and with nowhere else to go, they had to find more and new ways to get more food from the same amount of land. The Poacs were waiting for just such an opportunity, and they rapidly put these primates to work gathering, storing and spreading their seeds.

     Ancient homo sapiens knew something dramatic had occurred, and they sought to explain it as a result of divine intervention. The goddess Demeter was said to have taught the Greeks the arts of living with the Beps, and the goddess even lent the boy Triptolemus a magic flying chariot so that he could travel the world sharing this divine revelation.34 How else could they explain why all around the world, all sorts of people seemed to know the ways and means to work with their local Poacs? In some ways it could even be argued that the Poacs had been selectively breeding this primate species for all those ages, and the triumph of the last few millennia was the result of their final success in sufficiently transforming the parasitic primates so that they could be put to work. When homo sapiens looked to the heavens for an explanation, were they looking in the wrong direction?

     The tragedy is, these creatures knew they had been trapped in a life of servitude, subject to forces beyond their control. In the earliest recorded epic tale of the homo sapiens,35 a wild specimen known as Enkidu was tricked into joining a domesticated herd, and given sustenance from the Beps that he had never seen before.36 Enkidu tried to return to the wild but could not, and later in the tale he cursed his fellows for ever taking him out of the wild. The Demeter story also includes the goddess' decision to arbitrarily cut off the food supply, plunging the homo sapiens into famine. Followers of another religious tradition believed that they must have done something terribly wrong, and that their servitude was divine punishment: "Cursed is the ground because of you; through painful toil you will eat of it all the days of your life."37

     One method of escape was pastoralism. This allowed many primates to keep the slave masters at arm's length, living instead off animals that depended on the Poacs, such as horses and cows. One group from the steppes called the Xiongnu compared their life to those of the domesticated homo sapiens in China, openly mocking them for their servitude.

"It is the Xiongnu custom to eat the meat of their domestic animals, drink their juices, and wear their skins; the domestic animals eat grass and drink water, and they move around according to the season. Therefore when they are disturbed it is the custom of the people to ride out and shoot arrows, and when they are at peace the people are happy and have no problems."

     By contrast the Chinese were poor slaves:

"The extensive building of houses exhausts the strength of the people. They use their strength in plowing to… feed themselves. They build city walls to be prepared. Therefore, when the people face disturbance they don't know how to fight, and when the crisis is over they are too tired to work. Hah!"38

     Having found such a useful servant, the Poacs advanced to a dramatic new level, but the domesticated primates paid a high price. As with other cases of domestication, the process caused major genetic changes in the species. Archaeological records show that the domesticated members of this primate species suffered from increased levels of tooth decay, disease, malnutrition, and they were even reduced in size compared to their wild relatives.39 Wild primates engage in significantly more "play" activities compared to the domestic version, who are forced to labor long hours in the service of the Poacs.

     The Paccads might have first "raised" the primates, but it was a branch of the Beps that would first take advantage of them. This Bep subfamily called the Pooids were harsh masters. Even today, some of the primates must stay away from Pooids, especially in infancy,40 or risk a variety of fatal auto-immune responses. One of these literally causes the primate to starve to death no matter how much it eats.41 In modern times approximately 1/130 of the primates have this condition,42 but the harsh logic of Darwinian evolution means that this condition must have been significantly more common when the primates first came into regular contact with the Pooids.43 This was just one of a range of conditions caused by servitude to the locally dominant Poac.44 It was not only the Pooids who were responsible for this kind of suffering. The Zea, a subgroup of the Paccad Panicoids also caused numerous unpleasant and often fatal conditions in the primates.45 Diabetes is frighteningly common among many indigenous peoples across the world, in some tribes it effects as many as 50%, and a large portion of this is caused by a move away from the varied diets of their ancestors to the more limited Poac dependent lifestyle.46 As happens with all domestic animals, those genetically unsuited to their subservient role are simply bred out of the species.

     The primates were the last of numerous species that were harnessed by the Poacs, and unfortunately for them, they proved susceptible to the viruses carried by the other species. Again and again, epidemic diseases have decimated the domesticated primate herds, and it is only this species' great reproductive capacity that has allowed them to survive the process of domestication.47 On some occasions even this has not been enough, and the Poacs have been forced to introduce more hardy replacements from other parts of the world, which in turn caused great suffering among many primate groupings that were broken apart for this purpose.48 Some members of this primate species tried to escape from the Poacs, clustering together in great hive-like communities, but these colonies suffered most from the diseases, and the only thing that allowed these hives to maintain (and sometimes increase) their populations was the continual migration of more primates attempting to escape their servitude.49

     In some ways, these domesticated primates organize themselves, but at all times they served the interests of the Poacs. For example, they brought the Pooids (especially the clan known as the Triticums) out of the Turkish mountains and down into Mesopotamia where there was insufficient rainfall for them to thrive on their own. The homo sapiens developed elaborate social and political structures to ensure that the Poacs would be properly cared for. They enforced something called corvee duty among themselves, effectively requiring every able-bodied male to work for extended periods on large projects to ensure a proper water supply in that fertile but rain-starved land. In Egypt they endured life in a regularly flooded malarial zone just so they could foster the growth of more Triticums.

     A direct consequence of this primate dependence on the Poacs was that almost all of their food came from one source, at one time of year. This created a whole new set of vulnerabilities. They had to do everything in their power to protect the Poacs, because if anything should cause them harm, the homo sapiens would suffer mass starvation. (The Romans, for example performed annual sacrifices to a god of the rust fungus that harms Triticums, their only wish that their Poac masters would stay healthy.) It was also critically important that they not eat all of the Poac seeds, because nothing was more important than ensuring a large and healthy population in the next year. This necessitated developing record keeping, and this would ultimately grow into something these creatures called "writing".

     Still another consequence of this life of servitude was the necessity of protecting the Poac seeds not just from the elements and other creatures, but also other homo sapiens. The Poacs require large amounts of labor in the Spring and in the Autumn, but in the summer months the primates were given a break from their toil. Knowing full well that other tribes possessed large stores of Poac seeds, it was easier to steal it than endure the wretched labor of helping it grow. Organized warfare was thus born, something that there was no incentive to develop until the temptation of Poac stores presented itself. Even Achilles, perhaps the most famous soldier of human legend, knew that the reason to go to war was to respond if someone attacked the Poacs under his care, or tried to steal other animals bonded in symbiosis with the Poacs.50 For the majority of the time since humans became bonded to the Poacs, there was a time for war, and a time for peace, a time to sow and a time to reap.51 These patterns were formed by the needs of the masters, not by the homo sapiens themselves.

     Despite the terrible price paid by these domesticated primates,52 they have largely replaced their wild relatives. In parallel with many other domesticated species, the wild varieties are now either extinct or seriously endangered. The wild versions were stronger on an individual level and better adapted to survive on their own, while the domesticated version suffered from malnourishment, bone decay, anemia, and more.53 Yet the close relationship between the primates and their Poac masters has enabled these animals to simply outbreed their wild relatives. Wild homo sapiens have been steadily pushed off their lands, which have been appropriated for the Poacs. Wherever they have gone, one of the first actions of these domesticated primates is always to clear away Poac competitors by fire and axe in order to spread the Poac domain over ever increasing areas.

*          *          *

     Leaving aside the consequences for the domesticated primates, we must return to the dominant species. As with all other organisms, the two greatest constraints on the spread of the Poacs were competition from other species, and an appropriate environment with suitable climate and energy sources. The Poacs were now able to wreak widespread destruction on non-Poac competitors, and courtesy of their primate draught animals, to break up soil that had been too hard to use, to put fertilizer on areas that had previously been too lacking in nutrients, and to spread water in areas that had previously been too parched. The Poac Age had arrived.

     Naturally the Poac mastery over other species did not stop internal rivalries, and different tribal groups formed different civilizational clusters. In East Asia, the first half of the Poac Age can be described in terms of a great rivalry between the Beps in the south, and the Paccads in the north, represented by the Oryza and the Setars respectively. The Middle East was dominated by several Tritic clans (a branch of the Bep Pooids), and they succeeded in extending their control throughout the Mediterranean, Central Asia, and into northern Europe. Several Adropog clans (from the Paccad Panicoid subfamily) dominated large sections of the planet, including significant portions of Africa, India, South-East Asia and the Americas.

     Various clans competed through the millennia of the Poac Age, but in modern times the competition has been whittled down to four main rivals. The four great superpowers that control the world today stand in a position of such dominance that it is hard to imagine that they will ever fall. Fourth most dominant are the many descendants of the Sativa lineage of the Oryza clan, originally from South China. The once mighty Panicoid Setars of North Asia have faded to obscurity having been decisively defeated by the Oryza. The Setars still survive, but the Oryza started a migration into the northern Setar zones perhaps 3,000 years ago, progressively superseding the Setars as the dominant species across all of east Asia.54

     In third place is the Triticum lineage, one of the Bep Pooids. Once the Triticums were the world leaders. They started using domesticated primates earlier than their rivals, and succeeded in spreading throughout most of Eurasia and North Africa. Starting in the Middle-East, they advanced into neighboring regions, in Greece by 5000bce, also making it to Spain and the Danube Valley by 5000bce, advancing into Pakistan by 4000bce, reaching the British Isles, Scandinavia and India by 3000bce, and were present in China perhaps 1500bce, even reaching Japan c300ce. The Triticums seemed to advance at a rate of one kilometer per year.55 In fact, the Triticums could lay claim to second place, because a closely related group, the Hordeum lineage, while much less influential than any of the Big Four on its own, if combined with the Triticums put the wider clan in clear second position. The Triticums continue to be important in the modern world, but they have not succeeded in expanding quite so spectacularly as last two members of the Big Four.

     True second place belongs to the Zea lineage of the Panicoid Andropogs. Originally confined to the Americas (where they spread extensively through North, Central, and South America)56 they owe their place to their extensive colonization efforts in the last five hundred years that has seen them spread to all parts of the world. In particular, the Zea have been successful in China, in a sense stepping in to represent the Paccads in support of their fellow Panicoids, the Setars, who have languished in the face of the Bep Oryza's success.57

     Towering over the others is the clear leader, another Andropog clan, the Sacchars. Like the Zeas, the Sacchars owe their great success to their success as colonizers. Confined to south-east Asia around 2000bce, they pushed eastward spreading into the Pacific, reaching Fiji c1500bce and Samoa c1000bce. At the same time, the Sacchars advanced westward into East and South Asia, and planted successful colonies in both China and Bangladesh. By 500ce they had colonized such far-flung regions as Hawaii, Easter Island, Madagascar and Persia. The relentless Sacchar advance pushed them further westward, spreading throughout the Mediterranean in the next few hundred years, and out into the Atlantic Ocean, colonizing the Canary Islands around 1480.58 Soon after, the Sacchars made the great leap across the Atlantic, rapidly becoming a dominant species in tropical zones in Central and South America. In modern times they have also secured an extensive presence in northern Australia.

     The Big Four, the Sacchar, Zea, Triticums, and Oryza have the world at their feet. The modern age has seen them harness the power of the sun in new ways, using the stored energy in coal and oil and natural gas to provide the resources for an ever increasing population.59 These natural resources have enabled an intensification of population in tiny areas of land on a scale never dreamed of in the pre-modern world. The problems of maintaining this population has placed intolerable strains on many parts of the eco-system, and a frightening number of species have either gone extinct or are on the brink. The only species to thrive and grow are those who have succeeded in developing either symbiotic or parasitic relationships with the Poacs. Those few species who have managed this have also seen their populations explode.60

     As we look to the future, the Poacs and their servants are on the brink of moving beyond the simple exploration of space and are considering ways in which it can be colonized. In this respect, the Triticums are leading the push towards the new frontier. Of the Big Four, they are the best suited for this mission. The Triticums prefer lower temperatures (essential for life on Mars) than the Sacchar and Zea,61 and the Oryza demand far too much water to establish viable colonies. Experiments have already been conducted to see if unshielded solar radiation will harm Triticums, and it has been determined that their colonists can reach Mars without suffering genetic damage.62 One of the chief purposes of recent probes landed on the surface of Mars is to see whether that planet has the right water and soil conditions to support the colonists. Results are encouraging, and it is likely that there will there will be Poac colonies on at least Mars and the Moon by the end of the 21st Century, if not sooner.

*          *          *

     Except for an element of anthropomorphism, nothing in the above account is untrue. The most likely objection to this history of the world is probably that humans intended to domesticate other species, while plants lacked any intention and were simply subject to Darwinian forces and human actions. This argument can be dismissed out of hand as the product of the infantile anthropocentrism that was criticized at the beginning of the article. The great processes of the universe do not happen because anyone or anything "intends" it. Suns do not form because great clusters of hydrogen and helium "intend" to gather together. The fundamental forces of the universe simply work their course, and over millennia gravity gathers the elements together until the mass reaches a critical point and a star is born.

     In the same way, there was no "intention" to domesticate crops. The initial stages of domestication of the various plants involved simple animal instinct. Of the two trees carrying small sour apples (as they all did in ancient times), the fruit of one tree was slightly larger, and slightly more sweet than the other. Which tree would the ancient primate (our ancestor) choose to eat from? Naturally, the early human would eat the larger fruit, and quite unintentionally spread that tree's seeds to wider areas. The trees producing larger and sweeter fruit would be "naturally selected" and the human element in the story was no more "intentional" than the role of the tree.63

     The fact that in modern times humanity has started to genetically manipulate the grasses represents a new chapter in the story of grass, but this is something quite different from what happened historically, and is a very recent development. All the same, what other purpose does this human ingenuity serve than to grow more Poacs, in more places, in greater intensity than ever before? The triumph of modern society is to have succeeded in freeing a greater proportion of our population from toiling in the fields. In terms of this story, May 23 2007 represents the most important day in the history of homo sapiens. It is estimated that on that day the human population became more than 50% urbanized for the first time in its history.64 The servants of the grass have become more inventive and enjoy a little more freedom, but this does not make them the masters.

Grass

PILE the bodies high at Austerlitz and Waterloo. 

Shovel them under and let me work—

        I am the grass; I cover all.   

And pile them high at Gettysburg 

And pile them high at Ypres and Verdun.      

Shovel them under and let me work. 

Two years, ten years, and passengers ask the conductor:             

                        What place is this?

            Where are we now?               

                        I am the grass.  

          Let me work.

Carl Sandburg

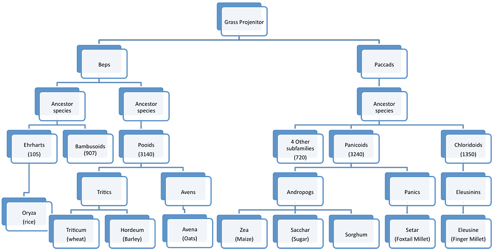
Table I. The Evolutionary History of Grass65


 
Figure 1
Numbers in parentheses represent estimated number of species within each subfamily
 

Jonathan Markley is an Assistant Professor in the History Department at California State University, Fullerton. His early education was in New Zealand (BA & MA Auckland University), and his doctoral studies were in Australia (PhD Macquarie University). He has also taught history for four years in Hong Kong. Dr. Markley's focus is on ancient history, specializing in Roman and Chinese studies. His work deals with both civilizations' relations with "barbarians" and on the historiography in both parts of the world. He teaches courses on both ancient Rome and China, in addition to world history. His book, Peace and Peril, Sima Qian's Portrayal of Han-Xiongnu Relations, will appear in the Silk Road Studies series, published by Brepols next year. Professor Markley's first encounter with big history was as a teaching assistant in the Big History course at Macquarie University, where he taught with Marnie Hughes-Warrington. He is currently working on a "Big History of Grass," a project that covers the period from the first evolution of grass to the present day. Initially he had been planning to write about the great clash between agriculturalists and pastoralists throughout history, but one day in the middle of a class realized that the major difference between them is simply how they make use of grass. He can be contacted at jmarkley@fullerton.edu.

 

 
Notes

1 The opening line of the poem, "A child said, 'What is the grass?'" by Walt Whitman. It continues, "How could I answer the child? ... I do not know what it is any more than he."

2 Poaceae (also called Gramineae) is the scientific name for the grass family. As much as possible the scholarly discussion has been confined to the footnotes, while the narrative "alterative history of the world" occupies the main body of the text.

3 List of abbreviations used and liberties taken: Poaceae (grass) becomes Poac; Pooideae becomes Pooid; Panicoideae becomes Panicoid; Ehrhartoideae becomes Ehrhart; Oryza (rice) needed no reduction; Setaria (foxtail millet) becomes Setar; Andropogoneae becomes Andropog; Hordeum (Barley) needed no change; Saccharum (sugar) becomes Sacchar; Zea (maize) and Triticum (wheat) are not reduced. I hope I have taken no liberties with the nomenclature that will cause any heart attacks among agrostologists. On the other hand, I am quite certain I have caused consternation with some of the liberties I have taken in my ancestral family tree. I have massively simplified things. There has not been space to mention Centothecoideae, and more. Several of the millets have been completely ignored. I have taken other liberties too, and I can only plead for clemency, and offer the excuse that I am trying to present a massive story to a non-specialist audience in just a few words. The occasional stretching I did to emphasize the parallel with the evolution of homo sapiens is more gratuitous, but I hope the specialist with be entertained by the elevation of the Poaceae above homo sapiens.

4 One recent study has gone so far as to claim that, "The best analogy to recent human evolution may be the rapid evolution of domesticates such as maize." John Hawks, Eric T. Wang, Gregory M. Cochran, Henry C. Harpending, and Robert K. Moyzis, "Recent acceleration of human adaptive evolution." Proceedings of the National Academy of Sciences, 104, no. 52 (December 26 2007): 20753.

5 Stephen Budiansky, The Covenant of the Wild, (New York: William Morrow and Company, 1992).

6 Russell Merle Genet, Humanity. The Chimpanzees who would be Ants, (Santa Margarita CA: Collins Foundation Press, 2007).

7 Genet, 42.

8 See also Charlotte Sleigh, "Empire of the Ants. H.G. Wells and Tropical Entymology," Science as Culture 10, no. 1 (2001): 33-71.

The H.G. Wells story has inspired more modern fiction, most notably Bernard Weber, Les Fourmis, (Paris: Livre de Poche, 1991); an English translation of this work has also appeared, Empire of the Ants, translated by Margaret Rocques, (London: Bantam Press, 1996).

9 H.G. Wells, "Empire of the Ants" in The Complete Short Stories of H.G. Wells, ed. John Hammond (London: Phoenix Giant, 1998):585-597. It was originally published in Strand Magazine December 1905.

10 Fredric Brown, "Come and Go Mad," in From These Ashes, ed. Ben Yalow, (Framingham MA: The NESFA Press, 2001): 320. First published in Weird Tales, ed. Dorothy McIlwraith, 1, no. 5 (July 1949).

11 A D Zinn, D Ward, K Kirkman, "Inducible Defences in Acacia Sieberiana in Response to Giraffe Browsing", African Journal of Range & Forage Science 24, no. 3 (October 2007): 123-129.

12 See for example, Ernesto Gianoli, Sebastian Sendoya, Fernando Vargas, Paula Mejia, Rodolfo Jaffe, Mayanin Rodriguez, Adrian Gutierrez, "Patterns of Azteca Ants' Defence of Cecropia Trees in a Tropical Rainforest: Support for Optimal Defence Theory," Ecological Research 23, no. 5 (September 2008): 905-908. Fabian A Michelangeli, "Ant Protection Against Herbivory in Three Species of Tococa (Melastomataceae) Occupying Different Environments" Biotropica 35, no. 2 (2003): 181-188.

13 C.J. Frost, H.M. Appel, J.E. Carlson, C.M. DeMoraes, M.C. Mescher, J.C. Schultz, "Within-plant signaling via volatiles overcomes vascular constraints on systemic signaling and primes responses against herbivores," Ecol. Lett. 10 (2007): 490–498.

14 Richard Karban, Kaori Shiojiri, "Self-recognition affects plant communication and defense," Ecology Letters 12, no. 6 (2009): 502 – 506.

15 Gregory J. Retallack, "Grassland ecosystems as a biological force in dusty dry regions," in Dust Aerosols, Loess Soils, and Global Change, ed. A.J. Busacca (Pullman WA: Washington State University College of Agriculture and Home Economics, 1998): 171-174.

16 Gregory J. Retallack, "Cenozoic Expansion of Grasslands and Climatic Cooling," The Journal of Geology 109, no. 4 (July 2001): 407-426.

17 Grass Evolution and Domestication, ed. G.P.Chapman, (Cambridge University Press: Cambridge 1992): xvii.

18 A table has been provided at the end which should assist in understanding the relationships between the various unfamiliar names.

19 Vandana Prasad,Caroline A. E. Strömberg, Habib Alimohammadian, Ashok Sahni, "Dinosaur Coprolites and the Early Evolution of Grasses and Grazers," Science 310, no.5751 (18 November 2005): 1177-1180. Evidence of grass was discovered in dinosaur feces in India, showing that grass was present before their extinction, dating early grasses to at least 65mya. This in itself is intriguing, because the movements of the continental plates meant that India was separate from the great landmasses at the time. Did grass evolve when India was still joined to Gondwanaland (which would place it even earlier, at least 80mya), or did it evolve on the Indian landmass? Who would ever have thought that a lump of dinosaur poo (euphemistically called "coprolite") would be so important to our understanding of the entire biosphere?

20 The Flagellariaceae and Restionaceae, for example. See Andrew Doust, "Architectural Evolution and Domestication in Grasses," Annals of Botany 100 (2007): 941-950.

21 In fact, these names are merely amalgams of the subfamilies that evolved out of each of the ancestor species, and these names have only appeared in scientific literature in the last decade. The BEP clade consists of three subfamilies, the Bambusoideae, Ehrhartoideae, and Pooideae; the PACCAD clade is made up of the Panicoideae, Aristoideae, Chloridoideae, Centothecoideae, Arundinoideae, and Danthonieae. See Grass Phylogeny Working Group, "Phylogeny and subfamilial classification of the grasses (Poaceae)," Annals of the Missouri Botanical Garden 88, no. 3 (2001): 373-457.

22 This is in reference to the development of a new type of photosynthesis. Its most important defining characteristic involves the way a plant fixes the carbon from C02. Essentially, they "breath in" the C02, take the carbon from it, and "exhale" the unwanted Oxygen. Most plants fix the carbon into a three carbon compound, but around 32mya, a new method evolved which involved a four carbon compound. Thus, the two types are usually referred to simply as C3 or C4 photosynthesis. Environmentally, the most important difference is that C4 plants operate more efficiently at higher temperatures than C3. This explains why wheat, barley, and other C3 grasses succeeded in thriving in more temperature regions, but C4 grasses dominate in tropical and subtropical zones. There are some non-grass plants that have also evolved the C4 method, (such as the sedges who are often mistaken for grass) but there are more grass C4 plants than all other types combined. The C4 process appears to have independently evolved numerous times, and the Panicoideae are not the only grass to have evolved the process. In fact, there is also evidence for reversals from C4 back to C3, and this appears to be shaped by changes in climate which rendered one or the other method more suitable. See Alberto Vicentini, Janet C. Barber, Sandras Aliscioni, Lliliana M. Giussani, Elizabeth A. Kellogg, "The age of the grasses and clusters of origins of C4 photosynthesis," Global Change Biology 14, no.12 (2008): 2963 – 2977; Pascal-Antoine Christin,Guillaume Besnard, Emanuela Samaritani, Melvin R. Duvall, Trevor R. Hodkinson, Vincent Savolainen, Nicolas Salamin, "Oligocene CO2 Decline Promoted C4 Photosynthesis in Grasses," Current Biology 18 no.1 (8 January 2008): 37-43. These two studies disagree concerning which specific type first evolved C4, and there is (as yet) insufficient evidence to draw definite conclusions.

23 L.'t Mannetje, "Climate change and grasslands through the ages: an overview," Grass and Forage Science 62 (2007): 113-117.

24 William J. Bond, "What Limits Trees in C4 Grasslands and Savannahs?" Annual Review of Ecology, Evolution and Systematics 39 (2008): 641-659.

25 Just as a family tree of the Poaceae is provided at the end of this paper, there are similar evolutionary trees for the development of the various herbivores. It is striking that the herbivorous Pecora subfamily began a major series of diversifications about 30mya, which would eventually lead to all the modern types of antelope, giraffe, deer (including moose and reindeer), and the Bovinae from which we get modern cows. See Alexandre Hassanin, Emmanuel J.P. Douzery, "Molecular and Morphological Phylogenies of Ruminantia and the Alternative Position of the Moschidae," Systematic Biology 52, no.2 (April 2003): 206-228.

26 In North America, for example, evidence for specialist grazers (grass eaters) first appears about 40mya, and about 29mya their proportion compared to other fauna starts a long and steady increase. By c15mya they made up roughly half of all North American fauna, and by about 8mya about 80% of all fauna were specialist grass eaters. Caroline A.E. Strömberg, "The origin and spread of grass-dominated ecosystems in the Late Tertiary of North America: Preliminary results concerning the evolution of hypsodonty," Palaeogeography, Palaeoclimatology, Palaeoecology 177 (2002): 59-75, especially Figure 1, p.61.

27 Quite literally, "you are what you eat." The proportion of an animal's diet consisting of C3 and C4 vegetation can be determined by carbon analysis of the bones. The diet of herbivores across the spectrum consisted mainly of C3 vegetation before this point, and then quite suddenly C4 starts to register in their bones, and after a few million years, they are on a 100% C4 diet. Loïc Ségalen, Julia A. Lee-Thorp, Thure Cerling, "Timing of C4 grass expansion across sub-Saharan Africa," Journal of Human Evolution 53 no. 5 (2007): 549-59.

28 The numbers of herbivores actually declined with the spread of grasslands. Thure E. Cerling, John M. Harris, Bruce J. MacFadden, Meave G. Leakey, Jay Quade, Vera Eisenmann, James R. Ehleringer, "Global vegetation change through the Miocene/Pliocene boundary," Nature 389 (11 September 1997): 153-158.

29 The so called "savannah hypothesis" to explain the evolution of bipedalism has come under serious attack in the last decade, and other possible explanations have been advanced. The coincidence that the evolutionary history of the apes begins 33-22mya ago at the same time C4 photosynthesis first appeared, and that the great division between hominins and apes occurred 7-4mya, at the same time the grasses were dramatically transforming the ecosystem, allows us to say that at very minimum the global factors that contributed to the rise of the grasses also simultaneously contributed to the evolutionary history of homo sapiens. See Elaine Morgan, "The rise and fall of the savannah theory," ReVision 18 no. 2 (1995): 4-7; S.K.S. Thorpe, R.L. Holder, R.H. Crompton, "Origin of Human Bipedalism As an Adaptation for Locomotion on Flexible Branches," Science 316, no. 5829 (1 June 2007): 1328 – 1331; M. Royhan Gani, Nahid DS Gani, "Tectonic Hypotheses of Human Evolution," Geotimes January 2008.

30 Kate Wong, "Love," Scientific American, September 2009.

31 Christopher Boehm, "The Most Noble Part of Our Nature: Sanctions and Rewards in the History of Conscience" (paper presented at the American Association for the Advancement of Science (AAAS) conference, San Diego, USA, February 18-22, 2009). He argues that during the Late Pleistocene (1/4 million years ago), "when our species finally began to rely upon large mammals as a major source of subsistence," it was necessary to break the alpha-male pattern, and this led to a situation where cooperation and altruism were traits that were naturally selected. "This provided a brand new evolutionary route for the selection of altruistic tendencies." In effect, it was life on the open savannah and the hunting of grass grazers that led to increasing levels of cooperation.

32 M. Sponheimer, J. Lee-Thorp, D. de Ruiter, D. Codron, J. Codron, A.T. Baugh, F. Thackeray, "Hominins, sedges, and termites: new carbon isotope data from the Sterkfontein valley and Kruger National Park," Journal of Human Evolution 48, no. 3 (2005): 301-12. This article studies the diet through carbon analysis of the bones of Australopithecus, looking especially at their C4 intake. It is estimated with a high degree of confidence that 40% of their diet came from C4 plants (or consumers of C4 plants). This figure is significantly different from chimpanzees, even those living in areas with plentiful C4 grass. While the authors cannot determine the exact source of the C4 diet, they reject the possibility that the entire C4 content could have come from sedges (a non-grass). They conclude, "we believe it likely that diets containing significant quantities of C4 derived foods are fundamental hominin traits which will be found in all species with clear adaptations for bipedalism." In the age of Australopithecus (c.4-3mya) the primary source of non-sedge C4 was grass of the Panicoideae (Panicoid) variety, whether directly consumed, or taken second hand from eating animals that lived on the Panicoideae. The Panicoids appear to have been playing an integral role in the long term evolution of the species, a progression that would eventually lead to homo sapiens.

33 Webster's Dictionary defines domestication as "to tame (an animal), esp. by generations of breeding, to live in close association with human beings as a pet or work animal and usually creating a dependency so that the animal loses its ability to live in the wild." We can immediately remove the arrogant reference to humanity, since even ants are known to domesticate aphids. Once we amend the definition, we can state that this is a perfect description of the relationship between humans and grass. Humans have lived in close association with grass as a work animal, and are now so dependent on the staple cereal crops that we can no longer live without them. If some dramatic disease removed wheat, corn, rice and sugar, from the food supply, human civilization would collapse and billions would die. The definition is particularly appropriate with regards to selective breeding, because human evolution has in fact undergone dramatic acceleration as a direct result of the agricultural revolution. See J. Hawks et al.: 20753-20758.

34 The Homeric Hymn to Demeter

35 The Epic of Gilgamesh

36 Bread and beer, which are both products of agriculture unknown to hunter gatherers. Alcoholism is another curse unknown before the advent of agriculture.

37 Genesis 3.17

38 Sima Qian, Shiji 110.2899-2900, my translation.

39 The idea that hunter gatherers were the "original affluent society" was first suggested by Marshall Sahlins at a conference in 1966, and continues to be debated into the present. See N. Bird-David, "Beyond 'the Original Affluent Society' A Culturalist Reformulation," Current Anthropology 33, no.1 (February 1992): 25-47; Clark Spencer Larsen, "Biological changes in human populations with agriculture," Annual Review of Anthropology 24, (1995): 185-213; David Kaplan, "The Darker Side of the 'Original Affluent Society,'" Journal of Anthropological Research 56, no. 3 (2000): 301-324; Alex Golub, "Who Is the "Original Affluent Society"? Ipili "Predatory Expansion" and the Porgera Gold Mine, Papua New Guinea." The Contemporary Pacific 18, no. 2 (2006): 265-292.

40 Gluten, a prime protein component in wheat and barley, has been linked to autoimmune diabetes, and early exposure to it in infancy appears to increase the chance of triggering it. S. Schmid, K. Koczwara, S. Schwinghammer, V. Lampasona, A.G. Ziegler, E. Bonifacio, "Delayed exposure to wheat and barley proteins reduces diabetes incidence in non-obese diabetic mice," Clinical Immunology 111,(2004): 108-118.

41 A. Fasano, "Celiac Disease Insights: Clues to Solving Autoimmunity," Scientific American, August 2009.

42 Ibid.

43 It was only after World War II that humanity first realized that it was gluten that caused Celiacs. Food shortages in the Netherlands during the war cut the supply of bread. A Dutch pediatrician Willem-Karel Dicke noticed that previously about a third of his child patients died of the disease, but during the war they all survived. After the war, the deaths resumed. The number of people who must have suffered and died over 10,000 years represents an appalling human tragedy. The basis of their diet was the very thing that was poisoning them. See Fasano, ibid.

44 See, for example, Susan Kent, "The influence of sedentism and aggregation porotic hyperostosis and anaemia: a case study," Man New Series 21, no. 4 (December 1986): 605-636.

45 An over-reliance on corn causes pellagra, once common among poor people in southern USA.

46 J.R. Joe and R.S. Young, eds., Diabetes as a Disease of Civilization: The Impact of Culture Change on Indigenous Peoples. New Babylon, Studies in the Social Sciences, 50 (Berlin: Mouton de Gruyter, 1994).

47 Swine flu and bird flu are merely the latest in a long series of viruses who have mutated and learned to cross from their animal hosts to humans. Smallpox, measles, TB, etc., in fact every major epidemic disease can be blamed on humanity's close proximity to domestic animals. Of all of these (cows, sheep, horses, etc), only the pigs are not heavily reliant on grass.

48 The worst oppressor in this sense are the Panicoid Sacchars. When Sacchars first colonized the Americas, the main source of laborers was Native Americans. When they proved too vulnerable to introduced diseases, millions of slaves were transported from Africa for no other purpose than to help these Panicoids grow more abundantly.

49 It is only with the advances of the 20th Century that most urban populations have become capable of even replacing their own numbers. Prior to this, the only thing that allowed cities and towns to maintain their numbers in the face the extremely unhealthy conditions was the constant influx of migrants from the fields. John H. Coatsworth, "Welfare", American Historical Review 101 no.1, (February 1996): 2

50 "I had no quarrel with Troy or Trojan spearmen: they never stole my cattle or my horses, never in the black farmland of Phthia ravaged my crops." Illiad 1.179-182.

51 Ecclesiastes 3.2 & 3.8.

52 "Civilization, we now know, stunted growth, spread disease, shortened life spans, and set people to killing and maiming each other on an unprecedented scale." Coatsworth: 2.

53 Stanley J. Ulijaszek, "Human dietary change," Phil. Trans. R. Soc. of Lond. B 334, (1991): 271-279.

54 See, for example, Kyungcheol Choy, Michael P. Richards, "Stable isotope evidence of human diet at the Nukdo shell midden site, South Korea," Journal of Archaeological Science 36, (2009): 1312-1318, which demonstrates that rice was the staple crop of one excavated community in South Korea from at least 500bce., and that millet played little or no role in their diet.

55 Dates taken from Moshe Feldman, "Origin of Cultivated Wheat," in The World Book of Wheat, ed. Alain P. Bonjean and William J. Angus, (Paris: Lavoisier Publishing, 2001): 39- 41.

56 The wild ancestor of maize is native to the southern Mexico, yet it spread far into North America, and was the foundational crop for early South American civilization. Christine A. Hsatorf, "Rio Balsas most likely region for maize domestication," Proceedings of the National Academy of Sciences 106, no. 13 (2009): 4957-4958. See also Colin G. Calloway, New Worlds for All: Indians, Europeans and the Remaking of Early America, (Baltimore: John Hopkins University Press, 1997), chapter 3.

57 For example, in 2007 China produced: 186m tons of rice (Oryza) (29m hectares); 152m tons of corn (Zea) (29.5m hectares); 113m tons of cane sugar (Sacchar) (1.6m hectares); 109m tons of wheat (Triticum) (23.7m hectares). Only 1.5m tons of millet (Setars) (<1m hectares) was grown. Even sorghum, a close relative of maize and sugar, with 1.9m tons, outranks the once dominant foxtail millet crop. Of the 501.6m tons of grain (105.6m hectares) China produced (which excludes sugar), millet represents just a third of one percent of the crop. By contrast, soybeans which are one of the major non-grass crops, produced just 12.7m tons (11.8m hectares). All cropland in China in 2007 amounted to 153.4m hectares. All statistics are taken from the website of the United States Department of Agriculture Economic Research Service, (http://www.ers.usda.gov/Data/China/NationalForm.aspx).

58 Dates follow B.T. Roach, "Sugar Canes" in Evolution of Crop Plants, ed. J. Smartt and N.W.Simmonds, 2nd ed. (New York: Longman Scientific & Technical, 1995): 162.

59 This includes the ways in which modern engines etc are used to transport and spread fertilizer, water, etc., but often overlooked is the importance of nitrogen as a fertilizer, most of which is produced using natural gas.

60 Not only homo sapiens have benefitted, but also creatures such as rats and sparrows. Kangaroos are another example of an animal that has done extremely well out of the presence of wide and extensive grasslands.

61 Wheat uses C3 photosynthesis, while maize and sugar both use C4. C4 photosynthesis operates more efficiently at higher temperatures than does the C3 type.

62 Clara Moskowitz, "Space Wheat Could Feed Astronauts on Mars." Astrobiology Magazine July 21 2009 (http://www.space.com/scienceastronomy/090721-am-space-wheat.html)

63 The most easily accessible description of this process can be found in Jared Diamond, Guns Germs and Steel, (New York: W.W. Norton, 1997): chapters 6&7.

64 Science Daily May 25, 2007 (http://www.sciencedaily.com/releases/2007/05/070525000642.htm)

65 The table simplifies and modifies Figure 1 in Andrew Doust, "Architectural Evolution and its Implications for Domestication in Grasses," Annals of Botany 100, (2007): 941-950, table on 943. A number of minor branches have been left out, but of the approximately 10,000 species of grass, most are represented.